Welcome to my portfolio! Iām an aspiring data analyst with a vested interest in all things IT. I am passionate about solving problems through data and technology.
An exploratory data analysis project uncovering trends in popular Spotify tracks by year, genre, and audio features. Includes visual breakdowns and insights on what makes a hit song.
A full data analysis project identifying key churn drivers and predicting at-risk customers using Python and machine learning. Includes business recommendations and feature importance analysis.
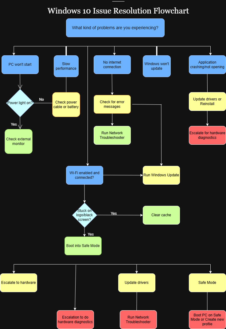
As part of my background in IT support, I am currently building a collection of practical documentation for common troubleshooting tasks and user support scenarios. These resources are designed to assist both end-users and support teams with clear, step-by-step guidance.
Current documents include:
Currently working on:
This is a data-driven project focused on analyzing customer support interactions. I'll be using Python to explore client success metrics like average call handling time, issue trends, and first-call resolution.
Make sure to return to catch up on my latest work, I'll be uploading new documents and projects as time goes on!
Email: jeilyantigua@gmail.com